Toggle navigation
О проекте
Контакты
Главная
АНО "Центр образовательных технологий ИВЭН"
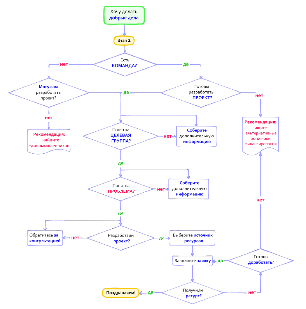
Книга "Маршрут активного горожанина" - это руководство для реализации инициативы. В книге описано по шагам как можно простою идею оформить в проект и как этот проект можно реализовать в жизнь.
Прочитать электронную версию книги